ReRender

Single Family Home,
Eco-friendly Sustainable
Original
Source Image
Uploaded
Generated(1168x768)
source
1.20%
Result Images
Result Images
Result Images

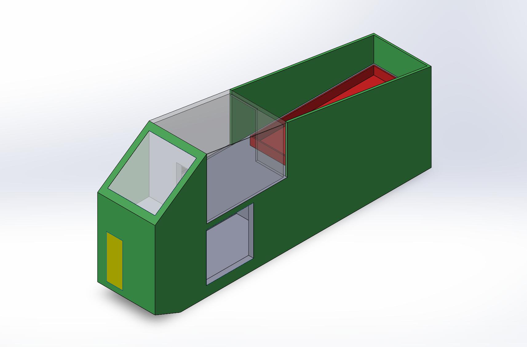
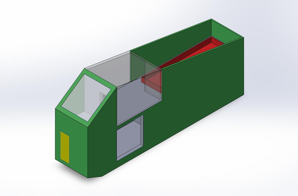
An incredibly lifelike, richly detailed, photorealistic exterior architectural photo of a modern, eco-friendly single-family home nestled within a lush forest setting. The scene is illuminated by diffused midday spring light under a cloudy sky, casting soft shadows and highlighting the natural beauty of the surroundings. Captured with a wide-angle lens, the rendering emphasizes the clean, geometric lines of the structure, defined by its vibrant green facade and large glass panels that offer glimpses into thoughtfully designed interior spaces. The wooden accents present on the entrance door and potentially within the visible internal areas suggest a harmonious blend of modern design and natural materials. To the rear, a sloped red-accented area hints at a unique structural feature, perhaps a cantilevered deck or an integrated green roof element. The perspective draws the viewer in, showcasing the building's integration with the dense, verdant foliage, promising a sustainable and serene living experience. The subtle reflections on the glass and the matte finish of the green exterior contribute to the overall sense of realism, making this a compelling visualization of a modern, nature-integrated dwelling.


Use the extensionSketchUp
Follow usInstagramYouTubeLinkedIn
Join the discussionReddit